HTTP Status Code
Intro
본 포스팅에서는 HTTP 상태 코드에 대해 다룬다.
HTTP Status Code Overview

ref : https://forlater.tistory.com/371
상태 코드란?
클라이언트가 보낸 요청의 처리 상태를 응답에서 알려주는 기능이다.
- 1xx (Informational) : 요청이 수신되어 처리중
- 2xx (Successful) : 요청 정상 처리
- 3xx (Redirection) : 요청을 완료하려면 추가 행동이 필요
- 4xx (Client Error) : 클라이언트 오류, 잘못된 문법 등으로 서버가 요청을 수행할 수 없음
- 5xx (Server Error) : 서버 오류, 서버가 정상 요청을 처리하지 못함
Unkown 상태코드가 나타나면?
클라이언트 입장에서는 상위 상태코드를 기반으로 처리한다.
e.g.
- 299 -> 2xx (Successful)
- 451 -> 4xx (Client Error)
- 599 -> 5xx (Server Error)
1xx (Informational)
요청이 수신되어 처리중 이라는 의미이다.
볼 일도 없고, 거의 사용하지 않는다.
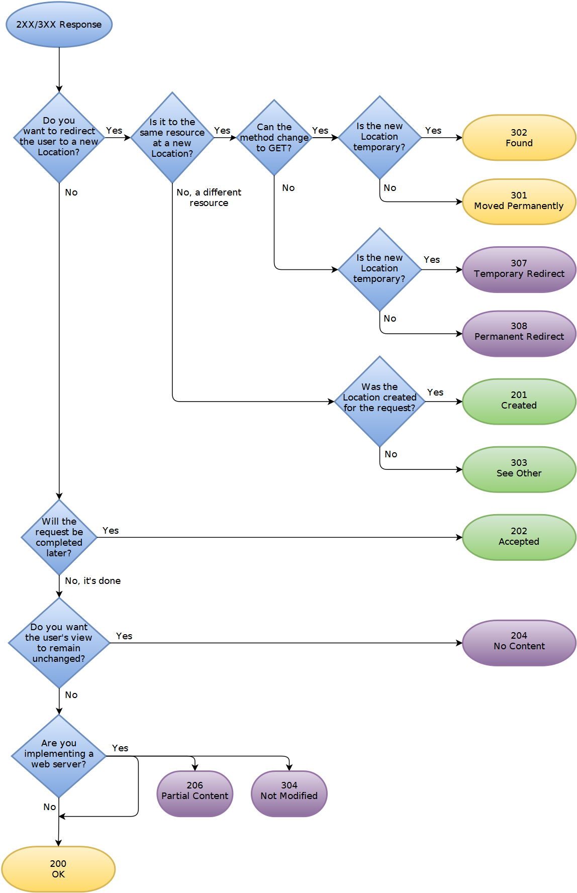
2xx (Successful)
클라이언트의 요청을 성공적으로 처리했다는 의미이다.
- 200 OK
- 201 Created
- 202 Accepted
- 204 No Conent
201 OK

클라이언트의 요청에 맞게끔 잘 처리 되었다는 의미이다.
201 Created

클라이언트의 요청이 성공했고, 이에 맞는 새로운 리소스가 생성 되었다는 의미이다.
새롭게 생성된 리소스의 URI는 응답 메시지의 Location 필드로 식별할 수 있다.
202 Accepted
요청이 접수되었으나 처리가 완료되지 않았음을 의미한다.
배치 처리 같은 곳에서 사용한다.
- e.g. 요청 접수 후 1시간 뒤에 배치 프로세스가 요청을 처리함
204 No Content
서버가 요청을 성공적으로 수행했지만, 응답 페이로드 본문에 보낼 데이터가 없다는 의미이다.
- e.g. 문서 편집기에서 save버튼
- save 버튼의 결과로 아무 내용이 없어도 된다.
- save 버튼을 눌러도 같은 화면을 유지해야 한다.
- 결과 내용이 없어도 204라는 상태코드 만으로 성공을 인식한다.
3xx (Redirection)
요청을 완료하기 위해 유저 에이전트의 추가 조치가 필요하다는 의미이다.
- 300 Multiple Choices
- 301 Moved Permanently
- 302 Found
- 303 See Other
- 304 Not Modified
- 307 Temporary Redirect
- 308 Permanent Redirect
Redirection의 이해

웹 브라우저는 수신한 3xx 응답의 Location 필드가 존재하면, Location 위치로 자동으로 이동한다.
이를 리다이렉트라 한다.
Redirectiond의 종류
- 영구 리다이렉션 : 특정 리소스의 URI가 영구적으로 이동됨
/members->/users
- 일시 리다이렉션 : 일시적인 변경
- 주문 완료 후 주문 내역 화면으로 이동
- 특수 리다이렉션 : 결과 대신 캐시를 사용
영구 리다이렉션
301, 308
- 리소스의 URI가 영구적으로 이동되었음을 의미한다.
- 원래의 URI를 사용하지 않는다. 검색 엔진에서도 이를 인지한다.
- 301 Moved Permanently

- 리다이렉트 요청 메서드가 GET으로 변하고, 본문이 제거될 수 있음 (MAY)
- 308 Permanent Redirect

- 301과 기능은 같다.
- 리다이렉트시 요청 메서드와 본문 유지(처음 POST 면 리다이렉트 시에도 POST)
일시적 리다이렉션
302, 307, 303
- 리소스의 URI가 일시적으로 변경되었음을 의미한다.
- 따라서 검색 엔진 등에서 URL등을 변경하면 안 된다.
- 302 Found
- 리다이렉트시 요청 메서드가 GET으로 변하고, 본문이 제거될 수 있음(MAY)
- 307 Temporary Redirect
- 302와 기능은 같음
- 리다이렉트시 요청 메서드와 본문 유지(요청 메서드를 변경하면 안된다. MUST NOT)
- 303 See Other
- 302와 기능은 같음
- 리다이렉트시 요청 메서드가 GET으로 변경
- 처음 302 코드의 의미는 리다이렉션 시에도 HTTP method를 유지하는 것이다.
- 하지만 대부분 웹 브라우저들이 GET으로 바꾸어서 리다이렉션을 한다.
- 그래서 모호한 302를 대체하기 위해 303, 307이 등장했다.
- 그럼에도 불구하고 많은 어플리케이션 라이브러리들이 302를 기본값으로 사용한다.
- 그냥 302를 써도 큰 문제가 없다
| 일시적 리다이렉션의 예시 (PGR : POST/REDIRECT/GET)
POST로 주문 후에 새로 고침을 하게 되면 어떻게 될까?
주문 중복 처리가 되어 클라이언트가 의도하지 않은 상황이 일어날 수 있다.
이에, POST 주문 후에 주문 결과 화면을 GET 메서드로 리다이렉트 처리 해줄 수 있다.
기타 리다이렉션
300, 304
- 300 Multiple Choices : 안 쓴다.
- 304 Not Modified : 캐시를 목적으로 사용한다.
- 서버가 클라이언트에게 "요청한 리소스가 수정되지 않았다"를 말할 때 사용한다.
- 그러므로 클라이언트는 local에 저장된 캐시를 재사용한다.
- 재사용할 수 있게끔 캐시로 리다이렉트 시켜준다.
- local 정보를 활용하라는 의미를 지닌 상태코드인 만큼 이 304 응답에는 메시지 바디를 포함하면 안 된다.
- 조건부 GET, HEAD 요청 시 사용된다.
4xx (Client Error)
클라이언트 오류이다.
- 클라이언트의 요청에 잘못된 문법등으로 서버가 요청을 수행할 수 없다는 의미이다.
- 오류의 원인이 클라이언트에 있다.
- 클라이언트가 이미 잘못된 요청, 데이터를 보내고 있기 때문에, 똑같은 재시도가 실패한다.
400 Bad Request
클라이언트가 잘못된 요청을 해서 서버가 요청을 처리할 수 없다.
- 요청 구문, 문법, 문법 등의 오류
- 클라이언트가 요청의 내용을 검토 해야 한다.
- e.g. 파라미터 잘못, API 스펙 불일치
401 Unauthorized
클라이언트가 해당 리소스에 대한 인증이 필요하다.
- 인증(authentication) : 본인이 누구인지 확인하는 것 (로그인)
- 인가(authorization) : 권한 부여에 대한 문제 (로그인이 되었어도, admin 권한이 있는가에 대한 여부)
정의는 위와 같지만 401 에러는 인증이 되지 않았다는 의미이다.
403 Forbidden
서버가 요청을 이해했지만 승인을 거부한다.
- 인증 자격 증명은 있지만, 접근 권한이 불충분한 경우이다.
- 인가에 대한 문제(authorization)
404 Not Found
요청한 리소스를 찾을 수 없다.
- 요청한 리소스가 서버에 없다는 의미이다.
- 혹은 접속을 요청한 클라이언트가 권한이 부족할 때
- 그냥 리소스가 없는 것처럼 숨기고 싶을 때 사용할 수 있다.
5xx (Server Error)
서버 오류
- 서버 문제로 오류가 발생했다는 의미이다.
- 서버에 문제가 있기에 시간이 지나면 복구가 되거나 하는 경우로 성공할 수도 있다.
500 Internal Server Error
서버 문제로 오류 발생, 애매한 500오류이다.
말 그대로 서버 문제로 오류가 발생했다는 의미이고, 서버 에러에 대한 구분이 어려울 때 일반적으로 500으로 표기한다.
503 Service Unavailable
서비스 이용 불가
- 서버가 일시적인 과부화 또는 예정된 작업으로 인해 잠시 요청을 처리할 수 없음을 의미한다.
Retry-After필드로 얼마뒤에 복구되는지 표기할 수 있다.
감사합니다.
Ref
모든 개발자를 위한 HTTP 웹 기본 지식, 인프런 김영한 강사님